農委會查核動物實驗機構 7間列較差
特約記者 雨林/報導
實驗動物的環境及照護也應符合相關規範,農委會4日公布106年度查核大專院校及生技製藥等有進行活體動物科學實驗機構查核結果,其中包含衛福部中醫藥研究所、臺南大學、暨南大學、華達化學、永信藥品、啟基生技和順天醫藥等7家被評鑑較差,要求在三個月內限期改善。另外,啟基生技還被查護照護動物行為不當,也由桃園市政府依動保法開罰。

農委會此次由全國204家機構抽查91家,其中有10家列為優等,但較差的機構也有7家。農委會表示,今年度以機構自主管理之有效性、機構是否優先審視有使用非活體動物替代方式及落實動物使用照護監督為查核重點,除進行書面初審外,也動員動物保護檢查員、專家小組進行實地及重點查核。
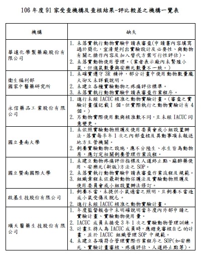
農委會表示,此次查核結果發現幾項主要的缺失為進行動物科學應用未依規定提出申請、動物使用計畫審查不確實,以及動物照護不當等問題,像被列為較差的機構中,華達化學沒有落實動物使用管理,業者聲稱場內沒繁殖小鼠,但進鼠數量和安樂死數量不一致;衛福部國家中醫藥研究所部分計畫中使用動物數量龐大,卻又未詳載說明,沒有建立實驗動物疼痛評估標準等;永信藥品進行沒有經實驗動物照護及使用委員會(IACUC)核准之動物實驗計畫,動物實際使用數和核准數不同…等事項,均要求受查單位立即改善。

農委會指出,針對查核結果評鑑為較差的機構,已立即要求於3個月內,就查核評述意見逐項改善並提出書面報告,並請所在地政府主管機關進行複查;同時,也通知教育部、科技部、衛福部等目的事業主管部會,作為加強審查此等機構相關計畫或評鑑的參考。此次查核過程中,查獲啟基生技股份有限公司有照護動物不當行為,動物保護檢查員除要求該機構限期改善外,桃園市政府動物保護處並依動物保護法第30-1條規定處新臺幣3千元罰鍰。
農委會現也正就實驗動物照護及使用委員會或小組設置及管理辦法進行修法,並新編實驗動物照護及使用指引,以加強未來實驗動物人道管理,並將持續辦理相關實驗動物人道管理之監督查核及推廣工作,以確保實驗動物福祉。
