北市搜救犬 首創訂定養老機制
記者 何宜/報導
現在不但人要擔心養老問題,就連狗也要煩惱「退休生活」! 7月份台北市市長柯文哲替4隻找到寄養家庭的退役搜救犬頒發「榮譽市犬」的獎項,肯定牠們付出的辛勞與貢獻。而日前台北市消防局也訂定「退役搜救犬退撫作業原則」,讓台北市的搜救犬可以不必再煩惱退休生活。

事實上,《動物保護法》早已將各政府部門的執勤犬納入法條中,並明訂出退休年限、送養及終老……等等的相關規定。不過在飼養至終老的方面,卻沒有更仔細的規範。去年底,市議員陳孋輝發現了當時台北市大直分隊的搜救犬犬舍空間不足、環境有待改善,並心疼仍找不到領養家庭的退役搜救犬只能成天待在那樣的環境,於是提出改善建議。
直至今年7月份,台北市消防局也從善如流,在新的訓練場地建設好之前,大幅改善了犬舍的環境,而也替當時的4隻退役搜救犬找到寄養家庭。不過執勤犬依規定7歲必須退休,將來若又有退役的搜救犬,必須要保障牠在找到寄養家庭前能過得健康、自在,因此才制訂出「台北市消防局退役搜救犬退撫作業原則」。

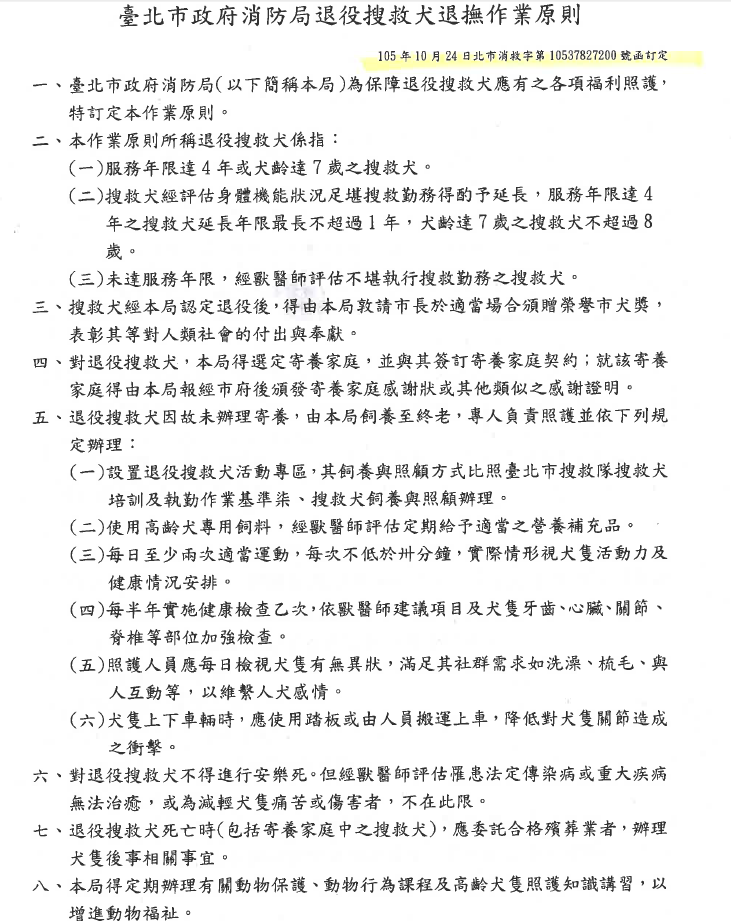
退撫作業原則裡頭詳細規定:消防局需設置退役搜救犬活動專區,飼養與照顧方式要比照台北市搜救犬培訓及執勤作業基準;使用高齡犬飼料及營養補充品;每日至少2次運動、每次不低於30分鐘;照顧人員需滿足犬隻洗澡、梳毛、與人互動的需求;犬隻上下車輛時應使用踏板或人搬運、降低對關節的傷害等等。

台北市消防局搜救隊隊長許志敏也表示,目前隊上共有5位控犬員,8隻服役中(其中有3隻訓練中)的搜救犬、都還沒有到達退休的年紀。至於將來訓犬員的人力足不足以同時照顧退役的搜救犬?許志敏說到,因為搜救犬的數量不像以往多達10幾隻,所以依目前的人力應該是足夠的。
陳孋輝辦公室也表示,這應該是全台針對政府部門執勤犬率先制定的退撫制度,希望中央及其他縣市也能一起跟進、妥善照顧執勤犬的一生。
